yl6776永利集团
办公系统
首页
关于yl6776永利集团
yl6776永利集团简介
组织机构
集团董监高
焦点理念
生长历程
资质声誉
新闻动态
集团动态
子公司动态
通知通告
政策资讯
社会责任
视频专区
党的建设
党建动态
团青事情
团青之声
青年大学习
“阅”享青春
青年实力
纪检监察
专题专栏
第二次党代会
喜迎党代会 聚力新征程
聚焦党代会 擘画新蓝图
宣贯党代会 奋进新实践
营业领域
妄想咨询
修建勘探设计
水利水电勘探设计
工程监理
招标署理
工程检测
项目展示
子公司
投资者关系
投资者关系
投资者互动
企业文化
集团文化
文化运动
员工风范
人力资源
人才理念
人才步队
人才招聘
联系yl6776永利集团
新闻动态
您目今的位置:
首页
>
新闻动态
>
集团动态
集团动态
子公司动态
通知通告
政策资讯
社会责任
视频专区
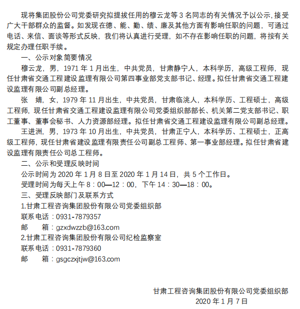
关于对穆云龙等3名同志举行任前公示的通告
日期: 2020年01月07日
|
泉源:
|
字号:【
大
中
小
】
|
打印
X
-------- 政府机构 --------
甘肃省人民政府
甘肃省政府国资委
甘肃省生长和刷新委员会
甘肃省交通运输厅
甘肃省水利厅
甘肃省住房和城乡建设厅
-------- 子公司 --------
甘肃省修建设计研究院有限公司
甘肃省水利水电勘探设计研究院有限责任公司
甘肃省垣乡妄想设计研究院有限公司
甘肃土木匠程科学研究院有限公司
甘肃省招标咨询集团有限责任公司
甘肃省交通工程建设监理有限公司
甘肃省建设监理有限责任公司
-------- 行业协会 --------
甘肃省土木修建学会
中国修建学会
中领土木匠程学会
中国修建金属结构协会
中国勘探设计协会
中国修建学会
甘肃省土木修建学会
甘肃省交通建设质量清静造价中心
中国交通建设监理协会
甘肃省勘探设计协会
中国水利水电勘探设计网
中国水利工程协会
中国yl6776永利集团协会
甘肃省yl6776永利集团协会
甘肃省勘探设计协会
公司地点:甘肃省兰州市城关区平凉路284号
邮政编码:730030
办 公 室:0931-6956603 人力资源部:0931-6956609
市场运营部:0931-6956615 战略投资部:0931-6956639
微信公众号
首页
|
关于yl6776永利集团
|
新闻动态
|
党的建设
|
营业领域
|
项目展示
|
子公司
|
投资者关系
|
企业文化
|
人力资源
|
联系yl6776永利集团
Copyrights ? All rights reserved. 版权所有 yl6776永利集团 陇ICP备19003084号
甘公网安备 62010202000777号 设计制作 宏点网络
姓名
性别
出生年月
手机号
学历
请选择学历
高中/中专
大学专科
大学本科
硕士
博士
博士后
其他
结业院校
希望月薪
请选择希望月薪
1000元以下
1000-2000
2000-3000
3000-5000
5000-8000
8000-12000
12000-20000
20000以上
面议
教育履历
事情履历
验证码
连忙提交
【网站地图】
【sitemap】